arviz.plot_ecdf#

arviz.plot_ecdf(values, values2=None, cdf=None, difference=False, pit=False, confidence_bands=None, pointwise=False, npoints=100, num_trials=500, fpr=0.05, figsize=None, fill_band=True, plot_kwargs=None, fill_kwargs=None, plot_outline_kwargs=None, ax=None, show=None, backend=None, backend_kwargs=None, **kwargs)[source]#

Plot ECDF or ECDF-Difference Plot with Confidence bands.

Plots of the empirical CDF estimates of an array. When values2 argument is provided, the two empirical CDFs are overlaid with the distribution of values on top (in a darker shade) and confidence bands in a more transparent shade. Optionally, the difference between the two empirical CDFs can be computed, and the PIT for a single dataset or a comparison between two samples.

Parameters:
valuesarray_like

Values to plot from an unknown continuous or discrete distribution.

values2array_like, optional

Values to compare to the original sample.

cdfcallable(), optional

Cumulative distribution function of the distribution to compare the original sample.

differencebool, default False

If True then plot ECDF-difference plot otherwise ECDF plot.

pitbool, default False

If True plots the ECDF or ECDF-diff of PIT of sample.

confidence_bandsbool, default None

If True plots the simultaneous or pointwise confidence bands with 1 - fpr confidence level.

pointwisebool, default False

If True plots pointwise confidence bands otherwise simultaneous bands.

npointsint, default 100

This denotes the granularity size of our plot i.e the number of evaluation points for the ecdf or ecdf-difference plots.

num_trialsint, default 500

The number of random ECDFs to generate for constructing simultaneous confidence bands.

fprfloat, default 0.05

The type I error rate s.t 1 - fpr denotes the confidence level of bands.

figsize(float,float), optional

Figure size. If None it will be defined automatically.

fill_bandbool, default True

If True it fills in between to mark the area inside the confidence interval. Otherwise, plot the border lines.

plot_kwargsdict, optional

Additional kwargs passed to matplotlib.pyplot.step() or bokeh.plotting.figure.step()

fill_kwargsdict, optional

Additional kwargs passed to matplotlib.pyplot.fill_between() or bokeh:bokeh.plotting.Figure.varea()

plot_outline_kwargsdict, optional

Additional kwargs passed to matplotlib.axes.Axes.plot() or bokeh:bokeh.plotting.Figure.line()

ax :axes, optional

Matplotlib axes or bokeh figures.

showbool, optional

Call backend show function.

backend{“matplotlib”, “bokeh”}, default “matplotlib”

Select plotting backend.

backend_kwargsdict, optional

These are kwargs specific to the backend being used, passed to matplotlib.pyplot.subplots() or bokeh.plotting.figure. For additional documentation check the plotting method of the backend.

Returns:
axesmatplotlib Axes or Bokeh Figure

Notes

This plot computes the confidence bands with the simulated based algorithm presented in [1].

References

[1]

Säilynoja, T., Bürkner, P.C. and Vehtari, A., 2021. Graphical Test for Discrete Uniformity and its Applications in Goodness of Fit Evaluation and Multiple Sample Comparison. arXiv preprint arXiv:2103.10522.

Examples

Plot ecdf plot for a given sample

>>> import arviz as az
>>> from scipy.stats import uniform, binom, norm
>>> sample = norm(0,1).rvs(1000)
>>> az.plot_ecdf(sample)
../../_images/arviz-plot_ecdf-1.png

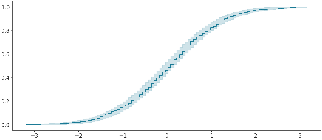
Plot ecdf plot with confidence bands for comparing a given sample w.r.t a given distribution

>>> distribution = norm(0,1)
>>> az.plot_ecdf(sample, cdf = distribution.cdf, confidence_bands = True)
../../_images/arviz-plot_ecdf-2.png

Plot ecdf-difference plot with confidence bands for comparing a given sample w.r.t a given distribution

>>> az.plot_ecdf(sample, cdf = distribution.cdf,
>>>              confidence_bands = True, difference = True)
../../_images/arviz-plot_ecdf-3.png

Plot ecdf plot with confidence bands for PIT of sample for comparing a given sample w.r.t a given distribution

>>> az.plot_ecdf(sample, cdf = distribution.cdf,
>>>              confidence_bands = True, pit = True)
../../_images/arviz-plot_ecdf-4.png

Plot ecdf-difference plot with confidence bands for PIT of sample for comparing a given sample w.r.t a given distribution

>>> az.plot_ecdf(sample, cdf = distribution.cdf,
>>>              confidence_bands = True, difference = True, pit = True)
../../_images/arviz-plot_ecdf-5.png

You could also plot the above w.r.t another sample rather than a given distribution. For eg: Plot ecdf-difference plot with confidence bands for PIT of sample for comparing a given sample w.r.t a given sample

>>> sample2 = norm(0,1).rvs(5000)
>>> az.plot_ecdf(sample, sample2, confidence_bands = True, difference = True, pit = True)
../../_images/arviz-plot_ecdf-6.png